≪概要≫
算定期間中に低額の賃金を受けた場合等、通常の算定処理を行うと著しく不当になるケースにおいて、特定の月を除外し、保険者算定処理を行います。
≪運用≫
・ 事前に「3.5.5 社会保険修正情報登録」で、算定期間から除外する例外月を指定します。
・ 「定時・月変一括計算及び保険者算定処理」または「社会保険データ登録・計算」で作成された、算定または月変のデータを対象としますので、本処理の前にデータを作成しておく必要があります。
・ 算定最終年月に指定できるのは、定時決定月の6月(翌月支給の場合は5月)のみです。
・ 同日得喪などで算定期間内に資格を取得し、算定期間内に資格を取得する前の報酬がある場合、本来ならば資格を取得してからの報酬を対象としますが、本機能では資格を取得前の報酬も対象としています。
算定期間内に資格を取得し、かつ保険者算定による例外月除外の処理が必要な場合は、資格取得前の月を例外月に設定して本機能を実行、または、「3.5.4 社会保険データ登録・計算」で修正してください。
フィールド
名称 |
入力/表示内容 |
桁数 |
型 |
必須 |
現在処理年月 |
現在処理年月が表示されます。 |
表示項目 |
||
算定最終年月 |
社会保険料の算定対象になる最終年月を入力します。 |
6 |
数値 |
○ |
適用年月 |
算定最終年月を入力すると、自動で4ヶ月後が自動表示されます。 |
6 |
数値 |
○ |
組織コード |
<全件>全件を指定します。 |
ボタン選択 |
||
ボタン
名称 |
機能内容 |
実行(E) |
表示されている条件で更新処理を開始します。 |
取消(C) |
この画面で行った入力・編集を取消し、初期表示の状態に戻します。 |
≪重要≫
・ 本機能で保険者算定の取消処理を行うことはできません。 必要な場合は社会保険データ登録・計算で行ってください。
・ 例外月を除外して再計算を行いますが、報酬合計額と報酬平均は更新しませんので整合性のとれていない状態になります。
報酬合計額、報酬平均: 例外月を除外せずに計算
報酬修正合計額、報酬修正平均: 例外月を除外して計算
・ 本機能で処理を行った後、「社会保険データ登録・計算」で「合計、平均値を自動計算する」をチェックして処理を行うと、例外月を除外せずに計算が行われます。等級や保険料も変更されてしまうため、ご注意ください。
≪ポイント≫
・ 保険者算定の対象となる条件は、以下のとおりです。
1)社員保険料情報に算定最終年月の改定が健康保険、厚生年金のいずれか1つが登録されている。
2)社員保険料情報に算定最終年月に対する従前の改定が存在する。
3)4〜6月の社員社保修正詳細情報で、「保険者算定例外」が設定されている月が1ヶ月以上ある。
4)社員保険料情報に算定最終年月の改定があり、その改定処理区分が「3:保険者算定」以外である。
5)算定最終年月の直近の社員基本情報で健康保険および厚生年金が加入である。
※汎用パラメータ「保険加入の判断」を「1:取得/喪失年月日を参照する」で運用している場合
「判定(月)」(3.5.1 概要 社会保険の加入判断について 参照)を使用し加入判断を行います。
※通常の運用では「定時・月変一括計算及び保険者算定処理」実行時と同じ判定結果で処理されます。
「定時・月変一括計算及び保険者算定処理」実行後に取得/喪失年月日を設定し、未加入と判断された場合は処理対象外となります。
・ 社保修正詳細情報登録で保険者算定例外が設定されている場合は、その月を除外して算定します。
・ 算定基礎日数が規定の日数未満の場合はその月を除外して算定します。
算定方法については、3.5.3 定時・月変一括計算及び保険者算定処理 「3.5.3.2 算定の処理」を参照してください。
被保険者区分 |
支払基礎日数 |
一般の被保険者 |
17日 |
パート扱いする者 |
17日(※1) |
短時間労働者 |
11日(※2) |
・ 全ての月が除外される場合は、従前の金額で処理を行いますが、従前の改定区分が「3:強制算定基礎」の場合、報酬修正平均から標準報額を算出せず、従前の標準報額のままとします。
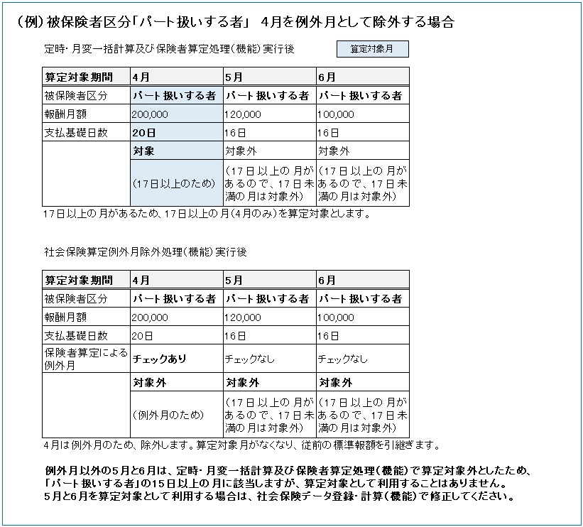
・ 本機能では、3.5.3 定時・月変一括計算及び保険者算定処理の実行結果に対し、例外月を除外する処理を行います。
以下の例のように例外月の除外により、3.5.3 定時・月変一括計算及び保険者算定処理で算定対象外とした月(例外月以外)を算定対象として利用することはありません。
例外月を除外し、算定対象外とした月を算定対象として利用する場合は、必要に応じて3.5.4 社会保険データ登録・計算で手入力で修正してください。

・ 対象者に対して、給与の台帳情報および社会保険詳細情報を元に算定計算を行います。更新される項目は以下のとおりです。
項目 |
更新内容 |
適用年月 |
画面の適用年月 |
改定区分 |
3(強制算定基礎) |
報酬修正合計額 |
例外月を除外し、算出した金額 |
報酬修正平均 |
|
健保等級 |
報酬修正平均から算出した金額、等級 |
健保標準報額 |
|
健保保険料 |
|
厚年等級 |
|
厚年標準報額 |
|
厚年保険料 |
|
基金等級 |
|
基金標準報額 |
|
基金保険料 |
|
健保個人 |
|
健保会社 |
|
厚年個人 |
|
厚年会社 |
|
基金個人 |
|
基金会社 |
|
改定処理区分 |
3(保険者算定) |
・ 従前改定を正しく登録していない場合は対象外になります。
本機能ではメッセージを表示しませんので、3.5.11 社員保険料情報エラーチェックリストで、以下のエラーがないことを確認してください。
エラーがある場合は、3.5.11 社員保険料情報エラーチェックリストを参照し、従前改定データを修正してください。
「修正平均参照区分が未設定です。」
「相違あり」
・ 産休および育休者については「3.4.1 概要 産休および育休者の社会保険料について」を参照してください。
・ 算定例外月除外処理後、以下のユーザ関数が社員毎に実行されます。
必要に応じて、システム管理者の方が処理を組み込んでください。
Function S_KAU40800_ユーザ関数 (
I_法人コード IN VARCHAR2, -- ログイン法人コード
I_社員コード IN VARCHAR2, -- 処理中の社員コード
I_算定最終年月 IN NUMBER, -- 画面の算定最終年月
I_利用者ID IN VARCHAR2 -- 利用者ID
)RETURN NUMBER;
ユーザ関数はFunction型とし、戻り値は0:正常、それ以外はエラーとなります。エラーの場合は、エラーログを出力し、更新結果を反映せずに次の社員の処理に移ります。
<制限事項>
・ 以下のように、本機能で処理を行った後、対象とならないように変更し、再実行すると、不要なデータが残ります。
@例外月を設定する
A例外月除外処理を実行する → データが作成される
B例外月の設定を解除する
C例外月除外処理を実行する → 対象にならないため、データが残る
上記の場合は、社会保険データ登録・計算で更新してください。
・本機能では、「3.5.9 社会保険育終改定一括処理」の対象者かどうかを考慮していません。そのため、以下のように両方の条件に該当する場合、処理の実行順序によって結果が異なりますのでご注意ください。
・育終改定の対象者である
<「3.5.9 社会保険育終改定一括処理」の育児休業復職日(開始日):2022年11月1日以降>
対象月に「3.1.66 社員休業時短情報登録」で免除終了年月日の翌日(復職日)が登録されている
<「3.5.9 社会保険育終改定一括処理」の育児休業復職日(開始日):2022年10月31日以前>
対象月に@育休復職日が設定されている
・例外月除外の対象者である(算定期間に例外月が設定されている)
育終改定、例外月除外の順で処理を行うと、処理対象外となります。
例外月除外、育終改定の順では、「4:育終改定」として更新されます。
≪関連する機能≫
算定期間から除外する月を設定します。